
Et gensyn med Honda VFR?
Honda og V4-motoren har et forhold, der rækker længere tilbage end den yngre generation kan huske uden at bladre i arkiverne. Fra de første VF-modeller i begyndelsen af 80’erne og frem til VFR1200 i 2020 var V4’eren et teknisk visitkort; anderledes, ambitiøs og meget Honda.
Siden da har der gentagende gange floreret rygter, antydninger og løse kommentarer om en arvtager, men intet har helt sat sig fast… indtil nu.
For nyligt dukkede der nemlig et par tegninger op, som var svære at ignorere.
To nye patenter, indgivet af Honda, som peger i retning af en helt ny V4-motor.
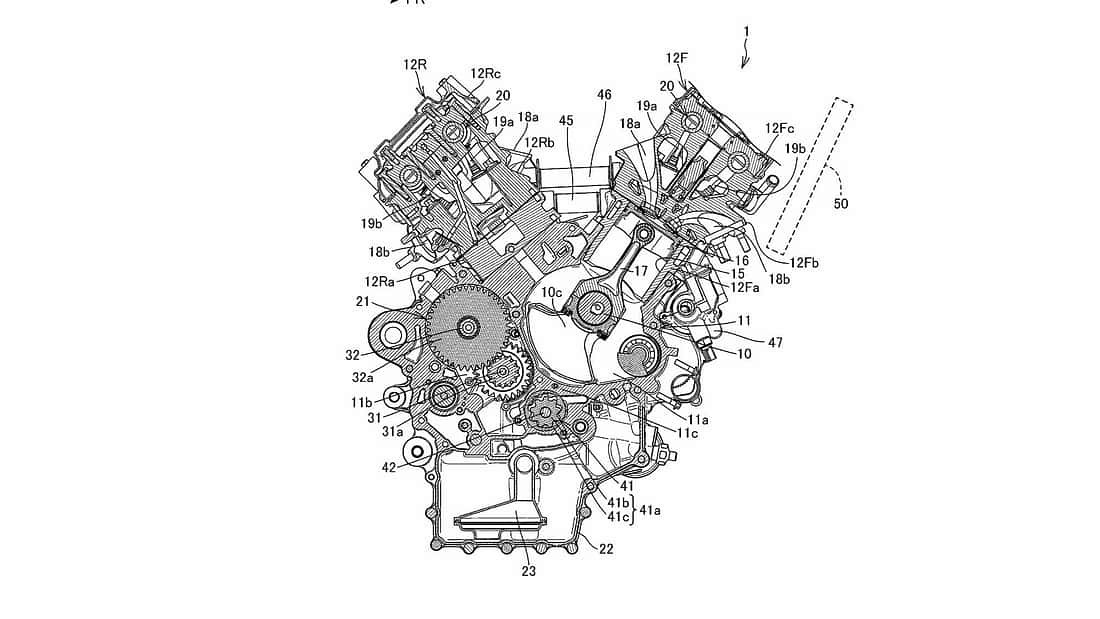
Den første patenttegning viser, at Honda har udviklet et nyt oliekredsløb, der reducerer den interne friktion i oliepumpen og samtidig forenkler olieføringen gennem motoren.

I patenttegningerne illustreres løsningen godt nok i en tocylindret rækkemotor, men stregerne fra denne tegning går altså igen i tegning nummer to, som er at finde over artiklen, hvor der er flere cylindre at gøre godt med.
Det andet patent handler om køling af motoren, hvor Honda viser et system med rør til kølevand placeret i V’et mellem cylindrene.
(Se 45/46 på billedet over artiklen)
Måske en smart løsning på et klassisk V4-problem, hvor de bagerste cylindre ofte lever et varmere liv end de forreste?
Men hva’ så?
Det er ikke kun indholdet der er interessant i denne ombæring, men også graden af detalje. For hvor tidligere V4-tegninger har været ret abstrakte, er disse tegninger bemærkelsesværdigt konkrete.
Så man kunne sagtens fordybe sig i dem, og kigge nærmere på hvor meget mere kompakt motoren ser ud til at være end en gammel V4. Men det bliver ikke i denne ombæring.
Det ligner altså ikke noget, der er tegnet for sjov, men snarere noget, der allerede findes støbt i metal et sted i Japan. Men hvornår vi så rent faktisk ser en færdig motorcykel med denne V4 (hvis vi gør), er et åbent spørgsmål.
Tegningerne blev angiveligt indgivet i foråret 2024 og offentliggjort nu her mod slutningen af 2025, og Honda er trods alt kendt for at arbejde i lange, stille forløb.
Så realistisk set er der nok næppe noget på vejen inden for de næste par år.
Men man har jo lov at håbe… Og i modsætning til tidligere rygter er der denne gang lidt substans bag spekulationerne. Og for alle, der har savnet Hondas V4 som andet end et minde, er det måske nok til at tænde håbet om en spritny Honda VFR i nær fremtid.

